
关于征求《三百山景区门票和交通价格定价方案》意见的公告
社会各界人士:
根据《中华人民共和国价格法》《江西省定价目录》等有关规定,县发展改革委拟定了《三百山景区门票和交通价格定价方案(征求意见稿)》,为提高价格决策的透明度,确保公民的知情权和参与权,现向社会公开征求意见,社会各界可通过信函、电话等方式提出反馈意见。
公开征求意见截止时间:2026年4月15日
联系人:何韬
联系电话:17779750861
0797-3732486
联系地址:安远县青年路26号安远县发展和改革委员会
安远县发展和改革委员会
2026年3月16日
为促进三百山景区生态保护和旅游产业的可持续发展,坚持“护好东江源头水,走好绿色发展路”,疏导生态保护和景区管理的矛盾问题,根据《政府制定价格行为规则》(国家发展改革委2017年第7号令)、《江西省政府制定价格成本监审办法》(省政府2009年第174号令)等法律法规和政策有关规定,经履行市场调查、成本监审等定价程序,拟定三百山景区门票和配套交通、停车等服务价格定价方案如下:
一、三百山景区基本情况
三百山景区位于江西省赣州市安远县东南部,总面积197平方公里,核心区域58平方公里,5A创建面积36平方公里,是粤港地区饮用水东江的源头,有福鳌塘、九曲溪、东风湖、仰天湖、尖峰笔等5大游览区域。三百山景区现为“国家级风景名胜区”“国家级森林公园”“国家AAAAA级旅游景区”“饮水思源·香港青少年国民教育基地”“首批保护母亲河行动生态教育示范基地”,同时也是全国唯一对香港同胞具有饮水思源意义的旅游胜地,也是江西离粤港澳大湾区最近的国家5A级旅游景区。
二、定价有关依据
(一)《中华人民共和国价格法》;
(二)《中华人民共和国旅游法》;
(三)《政府制定价格行为规则》(国家发展改革委2017年令第7号);
(四)《国家发展改革委办公厅关于持续推进完善国有景区门票价格形成机制的通知》(发改办价格〔2020〕568号);
(五)《国家发展改革委办公厅关于进一步加强景区价格管理有关工作的通知》(发改办价格〔2023〕964号);
(六)《江西省旅游条例》(2019);
(七)《江西省定价目录》(2022);
(八)《江西省价格听证目录》(2020);
(九)《赣州市发展改革委关于进一步规范机动车停放服务收费管理的通知》(赣市发改价管字〔2021〕454号)。
三、景区门票价格调整的理由
为紧跟文旅市场发展趋势,推动旅游业高质量发展,提升服务质量与游客体验,三百山景区以国家“十四五”旅游业发展规划为蓝图,推进文化和旅游深度融合,建设了索道、玻璃天桥、漫云栈道、东江源文化馆、科普长廊、“天空之镜”等游览设施,配备了VR全景导览、智慧景区,着力宣传“共饮一江水、赣港一家亲”的源头文化,打造丰富多彩的文艺演出方式,旅游服务质量大幅提升。
三百山景区近几年创建5A景区、新建游览设施,提升了服务质量,但景区生态保护需要大量的资金投入,且2022年国内特殊时期,运营成本增加,当前景区门票成本与收入倒挂。为了缓解景区生态保护和旅游业发展资金紧缺的问题,按照合理性和公益性的原则,综合考虑县域经济发展水平,在游客可接受的范围内调整景区门票价格。
四、成本监审情况
根据委托第三方赣州恒盛联合会计师事务所(普通合伙)出具的三百山景区成本专项审计报告,经核定,三百山景区各项成本数据核算如下:
1.游客人数:按三年实际入园人数为核定人数,核定三百山景区2022年-2024年游客人数为144469人、278093人、279252人,三年平均游客人数为233938人。
2.三百山景区门票三年平均成本为106.89元/人次。
3.交通费核定成本见附表1,其中使用缆车、电动观光车、游船、中巴车等交通工具的游客人数减去了步行游览和免费人数,按照游客人数的72%进行折算。
4.停车费三年平均成本为6.46元/小时·辆。
五、门票和交通费价格
(一)门票
三百山景区门票价格为80元/人次。
(二)交通费
1.索道价格:索道上行65元/人次,下行65元/人次,往返票价130元/人次。
2.游船价格:东风湖外码头(坳背码头)至东风湖内码头(三伯公庙码头)游船票单程30元/人次。
3.景区接驳交通价格:
(1)索道平替线路(A线):过桥垄游客服务中心(正门)至福鳌塘或知音泉的中巴车单程30元/人次。
(2)旅游B线接驳交通:东风湖游客服务中心(北门)至东风湖外码头(坳背码头)的电动观光车单程10元/人次;三伯公庙码头(东风湖内码头)至中转站单程20元/人次,中转站至龙潭单程5元/人次;知音泉至福鳌塘的中巴车单程20元/人次;旅游B线接驳交通线路合计55元/人次。
(3)过桥垄游客服务中心(正门)至东风湖游客服务中心(北门)的中巴车外线交通服务单程10元/人次。
4.部分游客景区内自选服务:福鳌塘区域电动观光车5元/人次,福鳌塘至望天瀑电动观光车往返30元/人次。
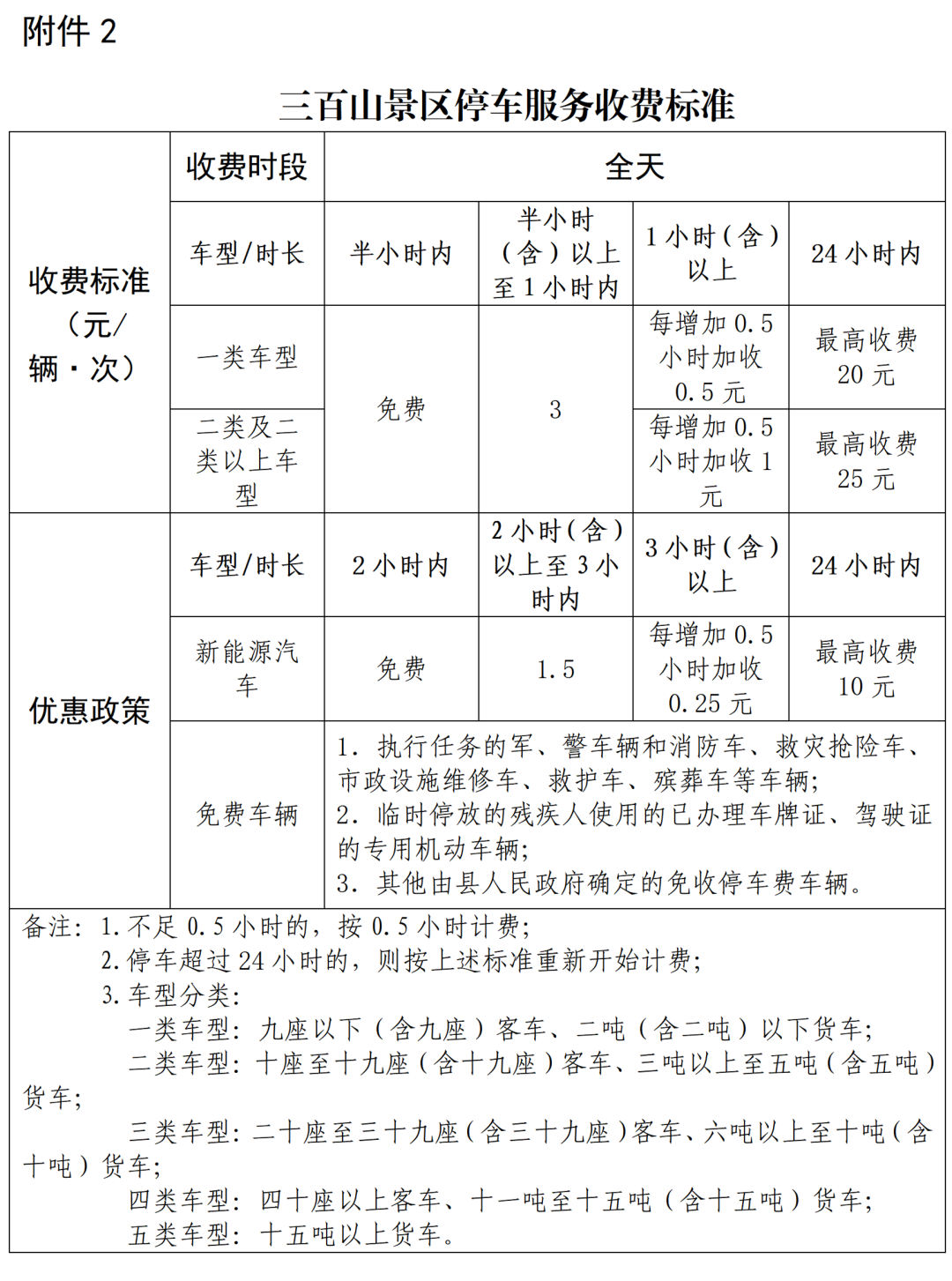
(三)停车费
景区内配套建设的停车场收费标准实行政府定价管理,根据《赣州市政府定价的经营服务性收费目录清单(2025)》的建议性收费标准,拟定景区内停车收费标准如附表2所示。另外,东生围景区、三百山国际酒店、赣南三整园等旅发集团所属停车场的位置、规模、成本具有相似性,收费标准可参照执行。
六、其他有关事项
(一)落实价格管理要求。景区门票及配套交通、停车服务价格为最高限价,下浮不限。线路联票价格由景区综合市场行情、长期效益、景区形象、文化名片等因素自主确定,不超过上述各项目核定金额的总和,并给予合理的票价优惠。
(二)落实门票价格优惠政策。根据《江西省旅游条例》(2019)第四十五条规定:“旅游景区景点应当按照有关规定,对现役军人、老年人、残疾人、未成年人、全日制在校学生等特定对象减免门票费,并设立明确的标识。鼓励开展优惠、免票活动。”
(三)严格执行明码标价规定。景区应在网站和收费场所等醒目位置公示门票价格、与门票相关的收费项目和收费标准、门票减免具体范围和标准以及单独收费的相关服务等价格,接受社会监督。
上级另有规定的,从其规定。
附件:
1.交通费人均成本核算表
2.三百山景区停车服务收费标准


东江之源,心安不远
欢迎使用安远一码游
↓↓↓↓





编校(审):唐 婕、赵 堃