
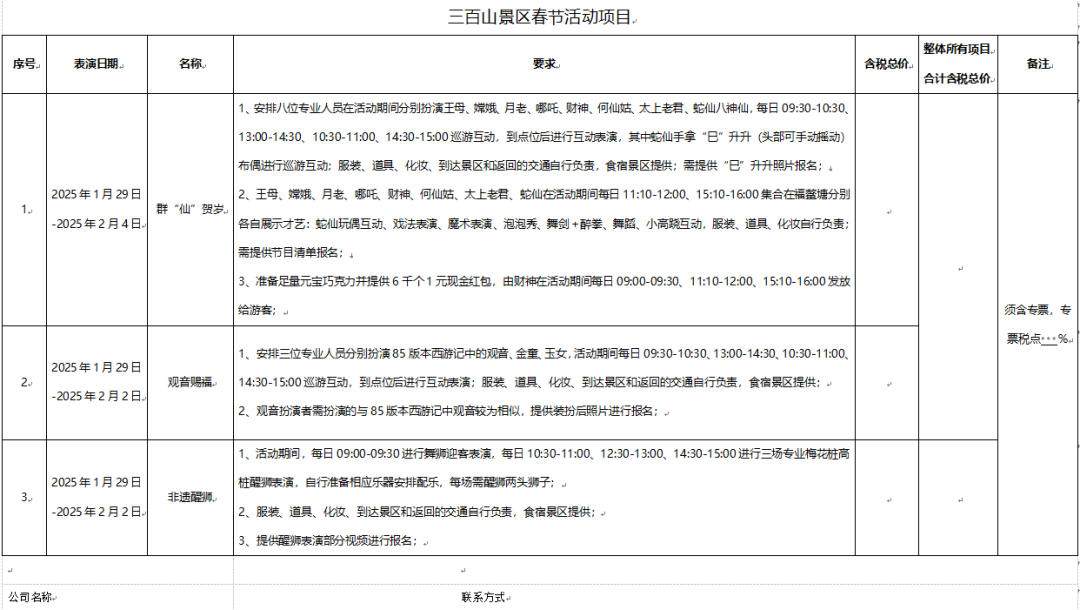
询价公告: 辞旧迎新,喜迎春节。为做好三百山景区2025年春节引客引流工作,拟开展“好戏连台·火山瑶池群“仙”会”春节主题活动。以云牵雾绕的“火山瑶池”为场景,众“仙”齐聚贺新春,给与一场别开生面,热闹非凡,妙趣横生的春节体验,现需第三方承接此次春节活动,项目报名要求以公开询价方式进行招标,诚邀各公司参与报价。 1. 项目名称:三百山景区春节活动 2.项目地点:安远县三百山景区 发布公告起至2025年12月28下午18:00前发送至邮箱 1.扫描下方二维码下载报价文件,报价文件(均须加盖公章)包含询价响应书,报价清单表,营业执照复印件,经营性演艺许可证,法人身份证复印件等。 2.报价文件填写好后加盖公章,按询价文件要求发送至邮箱。 3.多家参与,择取符合活动要求及活动整体所有项目合计含税总价价优的公司,若不足三家参与报价,将以投递报价的合理性价低者选取。 (一)报价人资格要求: 1.报价人需具备《中华人民共和国政府采购法》第二十二条规定的条件; (1)具有独立承担民事责任的能力; (2)具有良好的商业信誉和健全的财务会计制度; (3)具有履行合同所必需的设备和专业技术能力; (4)有依法缴纳税收和社会保障资金的良好记录; 2.报价人须是中华人民共和国境内合法注册,能独立承担民事责任的法人; (二)验收标准: 签订合同后项目能稳定运行,经甲方确认后可进行验收。 安远县三百山景区 地址:江西省赣州市安远县三百山镇三百山景区 邮 箱:a17770720525@163.com 更多游玩攻略推荐











